设为主页
收藏本站
搜索
全网
首页
beplay滚球玩法刺激
beplay888官网
基金与奖励
新闻中心
学会出版物
beplay体育官网网页版等您来挑战!
会员天地
学生竞赛
公众科普网
beplay888官网
通知公告
学会动态
beplay888备用网址
国内学术活动
国际学术活动
主页
/
beplay888官网
/
通知公告
/
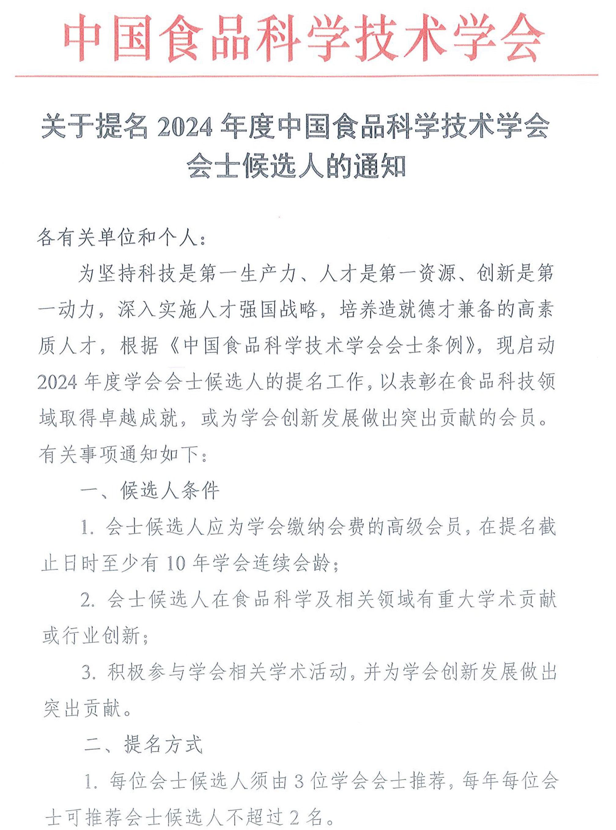
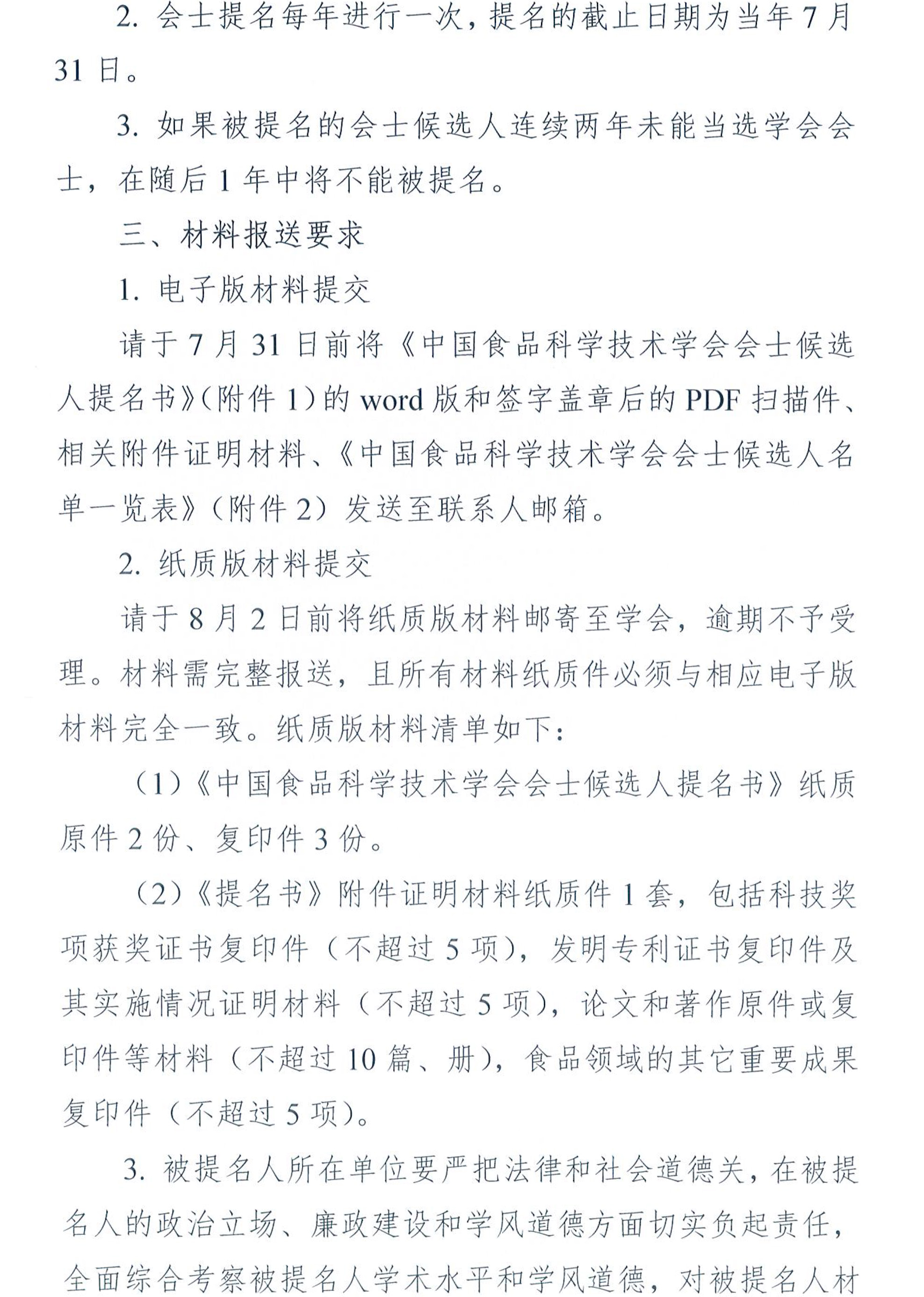
关于提名2024年度beplay安卓登录 会士候选人的通知
新闻来源:beplay安卓登录
浏览人次:
0
次
附件:
附件1-beplay安卓登录 会士候选人提名表.doc
附件2-beplay安卓登录 会士候选人名单一览表.xlsx
Start at 2015-10-19 10:30 AM
map